How does aspect listing influence the privacy paradox for IoT devices?

Group Member
Project Overview
When a user decides to agree to the terms and conditions for an app/device, their intent for sharing data might not reflect their actual behavior, resulting in a paradox. Together with three other students and two supervisors, we investigated how this gap between intent and behavior can be diminished if users first list risky and beneficial aspects (in different orders) before making the decision to share their data. We found that structuring thoughts by listing risks followed by benefits, or viceversa allows people to make a more thought-out decision...this acts as a first step towards diminishing the privacy paradox.
My Contributions
Throughout the entire process we worked as a team. As a supporting group member, I contributed towards the team whenever something needed to be done. I helped design the experiment, communicated with the supervisors for questions and appointments, cleaned up the data for analysis, and wrote/checked report sections. It was a great experience to work with motivated team members and supervisors. In the end we delivered a report with results that ended up being published in a journal.
User interface to test behaviour while sharing data for IoT devices.
Mock-up behavior panel used to test how participants behave when accepting data storage
IDEATE
Background
The privacy paradox describes the gap between intention and behaviour, when it comes to sharing personal data. Internet of Things (IoT) devices are ubiquitous and interconnected devices that require sharing personal data to companies and third parties. The current research aims to investigate the privacy paradox in an IoT context. In particular, the current study investigates the underlying mechanism of the privacy paradox by looking at the cognitive processes. A method to understand and access the cognitive process is aspect listing, where people are asked to list their own reasons for sharing data before making a decision. This study explores whether the effect of the privacy paradox can be manipulated by aspect listing.
Research Questions and Hypotheses
RQ1. When asked to list aspects irrespective of order (natural circumstances), how is the risk-benefit trade-off different in the intention and behaviour condition?
RQ2. How does the order of aspect listing affect generating risk and benefit aspects differently in the intention and behaviour condition? Does the number of generated risks and benefits influence the decision that people make when it comes to sharing their data?

H1a. The gap between intention and behaviour exists in IoT. Specifically, we hypothesize that people with free aspect listing share more data in behaviour than in the intention condition.
H1b. Order of aspect listing has a moderating effect. The risks first condition will not change the willingness to disclose data in the intention group, but will decrease data disclosing behaviour in the behaviour group.
H1c. The benefits first condition will not change the willingness to disclose data in the behaviour group, but will increase the data disclosing intention in the intention group.

H2a. Under natural circumstances (free aspect listing), people will think more about risks when forming intention and more about benefits when performing behaviour.
H2b. When listing risks before benefits, people will think of more risks, leading to sharing even less when forming intent and a more balanced-out decision when performing behaviour.
H2c. When listing benefits before risks, people will think of more benefits, leading to sharing even more when performing behaviour and a more balanced out decision while forming intent.


DESIGN
Method
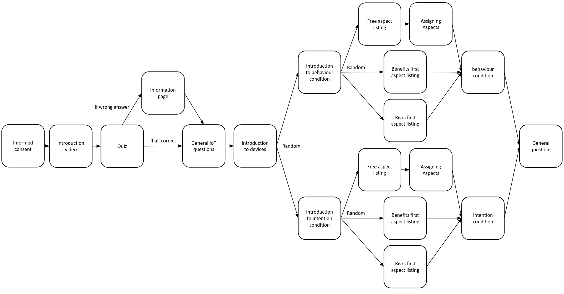
Participants filled in an online survey where they were initially introduced to the concept of IoT and three IoT devices. After this they were asked to list reasons for sharing data with IoT devices and asked to state whether they would share their personal data with company and third-party servers for each of the three devices. Participants were randomly assigned into one of the six conditions. Before aspect listing, they were divided into the intention or behaviour conditions and during aspect listing, there were divided into the free aspect listing, risks first, or benefits first conditions.
Procedure used to investigate how aspect listing influences the privacy paradox
Experimental procedure
ANALYZE
Main Result
Through multilevel logistic regression, results showed a reversed privacy paradox in the free aspect listing condition. However, the reversed paradox was not evident in the risk-first and benefit-first conditions. In fact, aspect listing order was found to have a significant effect on the distribution of listed risks and benefits in the free aspect listing condition and no effect in the risk-first and benefit-first. Furthermore, a significant effect of risk-benefit index on sharing rate was found. Therefore, the privacy paradox was successfully manipulated by the aspect listing order. We conclude that structuring aspects in a coherent order moderates the reverse privacy paradox.
Results showing how free aspect listing has different levels of sharing for intention and behaviour conditions.
We see that for the free aspect listing condition, sharing is larger for intent than behavior
IMPACT
While devices gather data, issues of privacy arise. To address these issues, knowledge is needed on the matter not only from a legal standpoint but also from a cognitive standpoint. In other words, what do people think about privacy and data? The current research investigated the cognitive process using a process tracing method. We found that structuring thoughts by listing risks followed by benefits, or vice versa allows people to make a more thought out decision. This is a first step in diminishing the privacy paradox. With more evidence on the cognitive process, the design of privacy settings interfaces can be improved by for example changing the formulation of information and permission questions.
Journal article
back to top
back to top